建工头条 | 资质专家审查公示:15项施工资质申请不予通过!
2025-09-24 14:55

导读

 

中华人民共和国住房和城乡建设部发布关于建设工程企业资质专家审查意见的公示。

 

重点内容

 

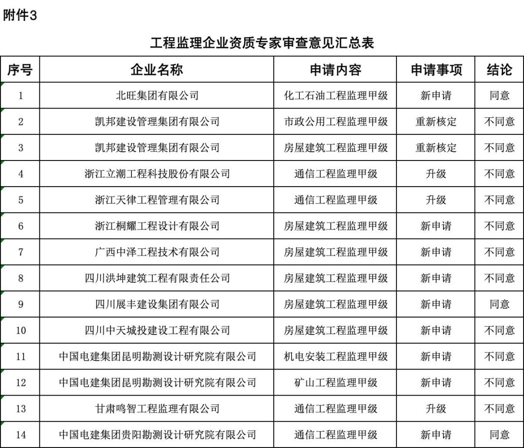
予以公示18项工程设计资质、16项建筑业企业资质、14项工程监理企业资质专家审查意见。

 

16项建筑业企业资质中,仅通过1项民航空管工程及机场弱电系统工程专业承包贰级资质增项;其余含2项建筑工程施工总承包特级在内的15项施工资质均不予通过,结论为“不同意”。

 

原文如下

来源:中华人民共和国住房和城乡建设部

 

关于建设工程企业资质专家审查意见的公示

 

建办受理函〔2025〕20号

 

各省、自治区住房城乡建设厅,直辖市住房城乡建设(管)委、北京市规划和自然资源委,新疆生产建设兵团住房城乡建设局,国务院有关部门建设司(局),国资委管理的中央企业:

 

按照《行政许可法》及有关建设工程企业资质管理规定,我部对近期申请建设工程企业资质的申报材料组织了专家审查,现将专家审查意见在住房城乡建设部门户网站(https://www.mohurd.gov.cn)予以公示,以广泛接受社会监督。企业申报材料中的人员、代表工程业绩等详细情况,可通过点击“住房城乡建设部门户网站→建设工程企业资质行政审批专栏→资质申报基本信息公示”进行查询。

 

专家审查意见为不同意的企业可通过“住房城乡建设部门户网站→政务服务企业行政审批→申请事项办理进度查询(受理发证信息查询)”查询具体意见。公示时间为:2025年9月24日至2025年10月9日(7个工作日,2025年9月24日起可查询具体意见)。如企业对专家审查意见有异议,可在公示期间通过建设工程企业资质申报软件(下载地址:http://jsb.justonetech.com/)提交陈述申请,将包含陈述申请表(需法定代表人签字并加盖本单位印章)的陈述材料电子数据包通过省级住房城乡建设主管部门上报后,我部行政审批集中受理办公室即可进行受理。提交陈述材料的日期以省级住房城乡建设主管部门上报日期为准。

 

任何有关单位及个人,如对企业申报资质情况有异议的,均可向我部建筑市场监管司或办公厅反映情况。单位反映情况需加盖公章,个人反映情况需签署真实姓名并留下联系电话、地址和邮政编码。凡对公示意见不清楚或不理解的,请直接向我部建筑市场监管司咨询。

 

联系电话:建筑市场监管司资质处 

010-58934626;

受理办 010-58933470;

通讯地址:北京市海淀区三里河路9号

邮政编码:100835

 

附件:1、工程设计资质专家审查意见汇总表

   2、建筑业企业资质专家审查意见汇总表

   3、工程监理企业资质专家审查意见汇总表

 

住房城乡建设部办公厅
2025年9月23日

上一篇:资质政策 | 45家企业缺少注册人员,责令11月19日前整改!
下一篇:资质政策 | 40家建企资质申报不符合标准!