导读
浙江省住房和城乡建设厅发布《关于2024年度全省建设工程专业高级职称评审弄虚作假行为的通报》。
重点内容
经核查,安尚信华(天津)建设有限公司等86家企业(名单详见附件)安全生产条件不满足要求。
现责令相关单位在2个月内完成整改,并将整改报告报送我委。整改工作完成前,相关单位将纳入我委重点监管范围并应停止从事行政许可事项的相关活动。逾期仍未达到规定要求条件的,我委将撤销安全生产许可证,并将企业失信行为记入诚信档案。
来源:天津市住房和城乡建设委员会

市住房城乡建设委关于安尚信华(天津)建设有限公司等86家企业限期整改的公告
各区住建委,各有关单位:
按照《建筑施工企业安全生产许可证管理规定》(建设部令2004年第128号)、《关于印发〈建筑施工企业安全生产许可证动态监管暂行办法〉的通知》(建质〔2008〕121号)、《天津市人民政府办公厅关于印发〈天津市承诺制标准化智能化便利化审批制度改革五个配套办法〉的通知》(津政办发〔2018〕25号)、《天津市人民政府办公厅关于印发〈天津市深化工程建设项目审批制度改革优化营商环境若干措施〉的通知》(津政办发〔2021〕2号)等有关规定,经核查,安尚信华(天津)建设有限公司等86家企业(名单详见附件)安全生产条件不满足要求。
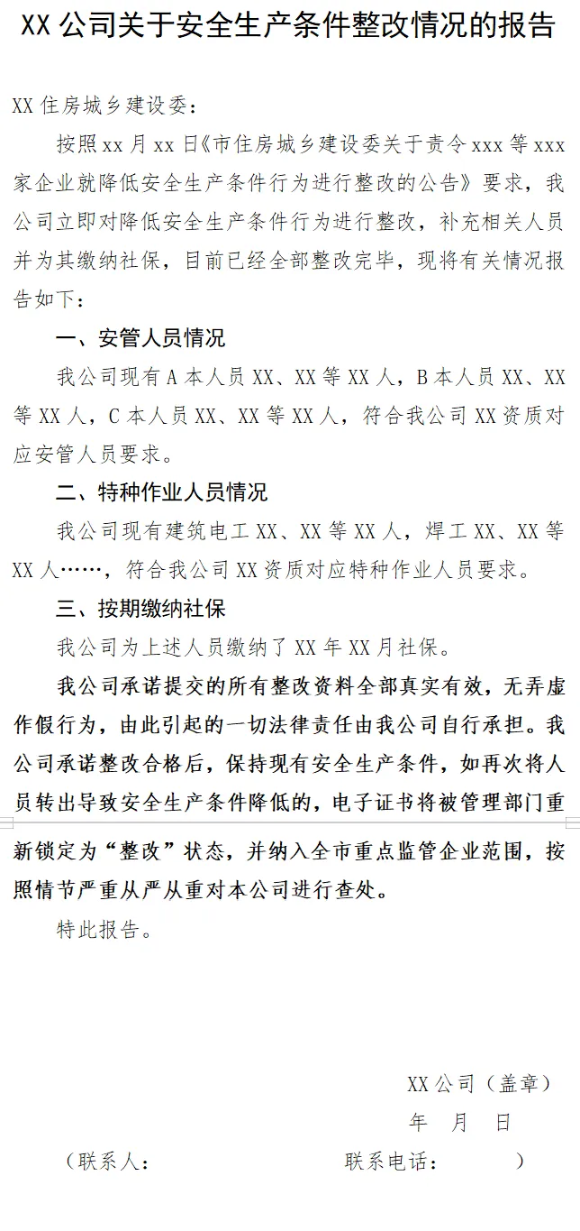
依据《天津市人民政府办公厅关于印发〈天津市承诺制标准化智能化便利化审批制度改革五个配套办法〉的通知》规定,现责令相关单位在2个月内完成整改,并将整改报告报送我委。整改工作完成前,相关单位将纳入我委重点监管范围并应停止从事行政许可事项的相关活动。逾期仍未达到规定要求条件的,我委将撤销安全生产许可证,并将企业失信行为记入诚信档案。各单位于2025年5月10日前,将加盖单位公章的整改情况报告(见附件2)、授权委托书(见附件3)和整改材料(见附件4),一并报送我委(邮箱tjzjwzac@126.com,联系电话:29669885)。
附件:
1.责令限期整改企业名单
2.整改情况报告模板
3.授权委托书
4.建筑施工企业安全生产证整改材料清单



