资质政策 | 45家企业缺少注册人员,责令11月19日前整改!
2025-09-24 15:00

导读

 

天津市住房城乡建设委员会发布关于责令中建津泓(天津)建筑装配科技集团有限公司等单位限期整改的公告。

 

重点内容

 

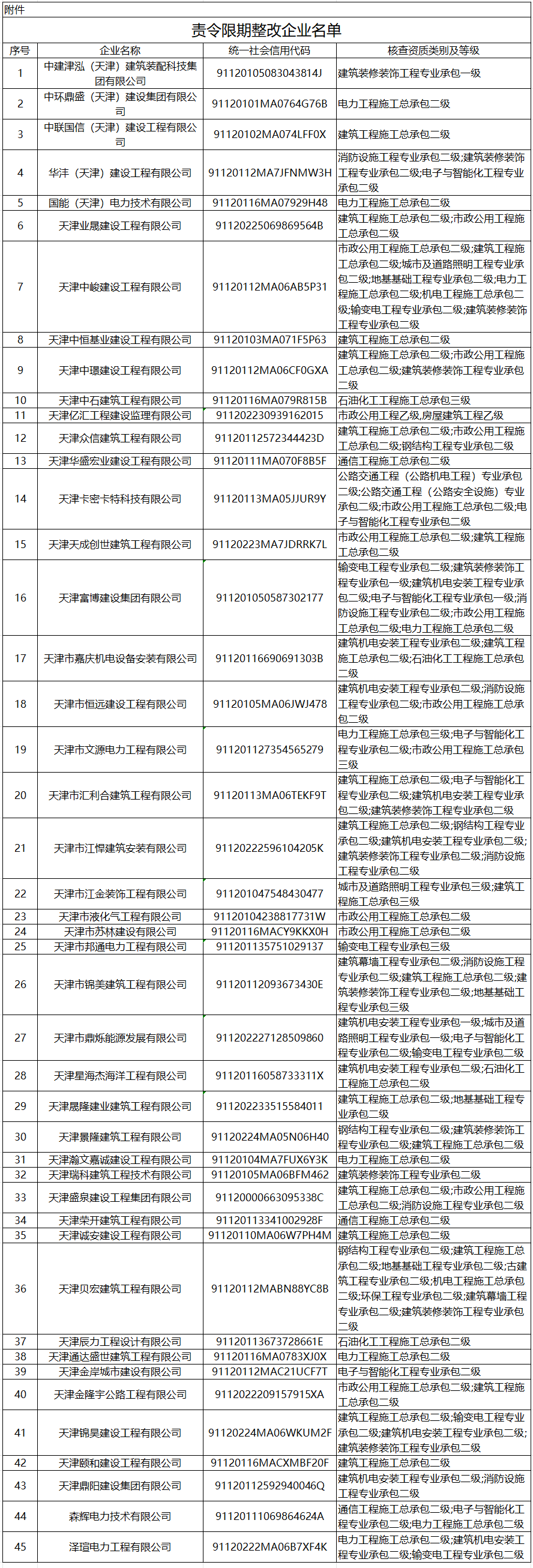
现公告责令因缺少注册人员核查结论为不合格的中建津泓(天津)建筑装配科技集团有限公司等单位于2025年11月19日前进行整改。

 

被核查资质涉及施工总承包、专业承包三级资质的,暂缓换领相应专业二级资质证书。相关企业将在市住房城乡建设委网站被标注“资质异常”,并同步推送至全国建筑市场监管公共服务平台。整改期结束后,仍未达到建筑业企业资质标准要求条件的,我委将依法撤回相应资质。

 

原文如下

 

来源:天津市住房城乡建设委员会

市住房城乡建设委关于责令中建津泓(天津)建筑装配科技集团有限公司等单位限期整改的公告

 

各有关单位:

 

按照《市住房城乡建设委关于2025年建筑业、工程监理企业“双随机、一公开”动态核查情况的通报》有关要求、《建筑业企业资质管理规定》(住房城乡建设部令第22号)第二十八条规定,现公告责令因缺少注册人员核查结论为不合格的中建津泓(天津)建筑装配科技集团有限公司等单位于2025年11月19日前进行整改。

 

本公告发布的同时,我委已通过天津智慧住房建设综合服务平台(以下简称“智慧住建平台”)向相关企业电子送达《责令限期整改通知书》。建筑业企业可登录智慧住建平台(网址https://szzj.zfcxjs.tj.gov.cn:30479),点击“我要办事-角色类型-建筑从业企业-建设工程企业信用-建筑业企业监管-在线办理”,在左侧菜单中进入“核查整改”模块,查看具体不符合条件的资质项和整改标准。工程监理企业需线下提交整改材料。各相关企业应于2025年11月19日前完成整改并提交整改报告,整改期结束后由我委组织统一复核。

 

整改期间,相关企业不得申请建筑业企业资质的升级、增项等许可事项;被核查资质涉及施工总承包、专业承包三级资质的,暂缓换领相应专业二级资质证书。相关企业将在市住房城乡建设委网站被标注“资质异常”,并同步推送至全国建筑市场监管公共服务平台。整改期结束后,仍未达到建筑业企业资质标准要求条件的,我委将依法撤回相应资质。

特此公告。

 

咨询电话:24148038

附件:责令限期整改企业名单

 

上一篇:建工头条 | 双随机核查:136项资质未通过,资质注销7项!
下一篇:建工头条 | 资质专家审查公示:15项施工资质申请不予通过!